
Executive Summary The Peak Performance Framework (PPF®) is a structured business alignment methodology that cascades enterprise strategy into operational execution...

Executive Summary The Peak Performance Framework (PPF®) is a structured business alignment methodology that cascades enterprise strategy into operational execution...

The Five Element Strategy In a recent conversation, I was asked to propose a simple framework for designing a clear,...
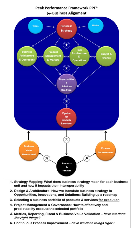
In product design and development organizations We previously discussed the Peak Performance Framework for Business Alignment. One of the key...

Projects fail for many reasons. We have compiled a list of the more common ones. The list is by no...

How do you make business decisions? Which projects gets prioritized, how do you make build vs. buy, purchase decisions, etc.....

Interest in Agile development is at an all-time high. It is estimated that over 85% of organizations have some type...

The words ‘Strategy’ and ‘Strategic Planning’ and sometimes even just plain old ‘planning’ are often used interchangeably. In fact, they...

We have all heard about the Iron Triangle; Good-Fast-Cheap, pick two! True, very true, but that was back when a mobile...